分布式缓存(如Redis)是一种在多台服务器上分散存储数据的技术,以提高数据的可访问性和系统的伸缩性。它通过消息传递机制和搜索功能来优化数据检索,从而提升应用程序性能和响应速度。
分布式缓存(Redis)

(图片来源网络,侵删)
【分布式缓存定义与作用】
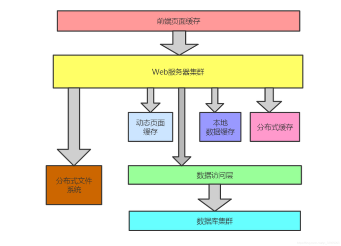
分布式缓存是一个在内存中存储数据副本的系统,它位于数据使用者和数据源之间,旨在减少数据访问延迟,提高系统性能,在分布式系统中,缓存组件通常从应用系统中分离出来,允许多个应用共享相同的缓存数据,实现数据的快速读取和写入。
【分布式缓存架构原理】
分布式缓存的架构设计考虑了数据的高速存取需求和系统的可扩展性,通过将缓存分布在多台服务器上,分布式缓存系统能够提供高可用性和故障转移能力,这种架构使得系统即使在部分节点发生故障时,也能保持运行,确保数据不会丢失并且服务不会中断。
【KeyValue存储与访问速度】
分布式缓存通常采用keyvalue存储方式,如Redis,这种方式可以显著加快存取速度,Redis维护了一张巨大的HashTable来存储缓存数据,因此其数据读取速度为O(1),即无论数据量大小,都能保持常数时间的数据检索速度。
【消息队列与异步处理】

(图片来源网络,侵删)
在分布式系统中,消息队列起到了缓冲和异步处理的作用,通过将消息存储在队列中,系统可以非同步地处理请求,降低系统集成的耦合度,并提升整体效率,这种方式特别适用于那些处理时间长、需要快速响应的操作。
【垂直化搜索引擎】
分布式环境下,垂直化搜索引擎解决了传统关系型数据库在分库分表或使用NoSQL时遇到的多表关联问题,以及like查询效率低下的问题,这种搜索引擎针对特定的数据结构进行优化,提高了搜索效率和准确性。
【Memcache与Java程序配置】
Memcache是另一种广泛使用的分布式缓存系统,它通过维护一个巨大的HashTable来存储缓存数据,在Java程序中配置memcache需要指定缓存服务器的地址和端口,然后通过标准的方法如get和set对缓存数据进行操作。
【分布式Session管理】
在分布式系统中,Session的管理是一个挑战,分布式缓存提供了一种解决方案,使得用户的Session数据可以在多个服务器间共享,保证了用户状态的连续性和一致性。

(图片来源网络,侵删)
【分布式文件系统】
分布式文件系统是分布式系统的另一种关键组件,它允许文件在网络中的多个节点上分布,这种系统的设计旨在提高文件的可靠性、可访问性和容错能力。
归纳而言,分布式缓存是现代分布式系统架构中不可或缺的一部分,通过合理的架构设计和技术选择,如Redis和其他keyvalue存储解决方案,可以极大地提升系统的性能和稳定性,结合消息队列、垂直化搜索引擎和分布式文件系统等技术,可以构建出一个高效、可靠且易于扩展的分布式系统。
相关问答FAQs:
Q1: 分布式缓存在高并发场景下的优势是什么?
A1: 在高并发场景下,分布式缓存能够通过分散请求负载到多个缓存服务器来减轻单一服务器的压力,同时通过内存中的数据存储来加速数据访问速度,从而显著提高系统的处理能力和响应速度。
Q2: 如何选择合适的分布式缓存系统?
A2: 选择合适的分布式缓存系统需要考虑多个因素,包括系统的读写性能、数据模型、易用性、扩展性、持久化支持、以及社区和生态系统的成熟度,Redis适合需要快速读写、支持多种数据结构的场景,而Memcached更适合纯keyvalue存储的场景。