目录
一.光源种类
二.灯光的移动性
三.自动曝光
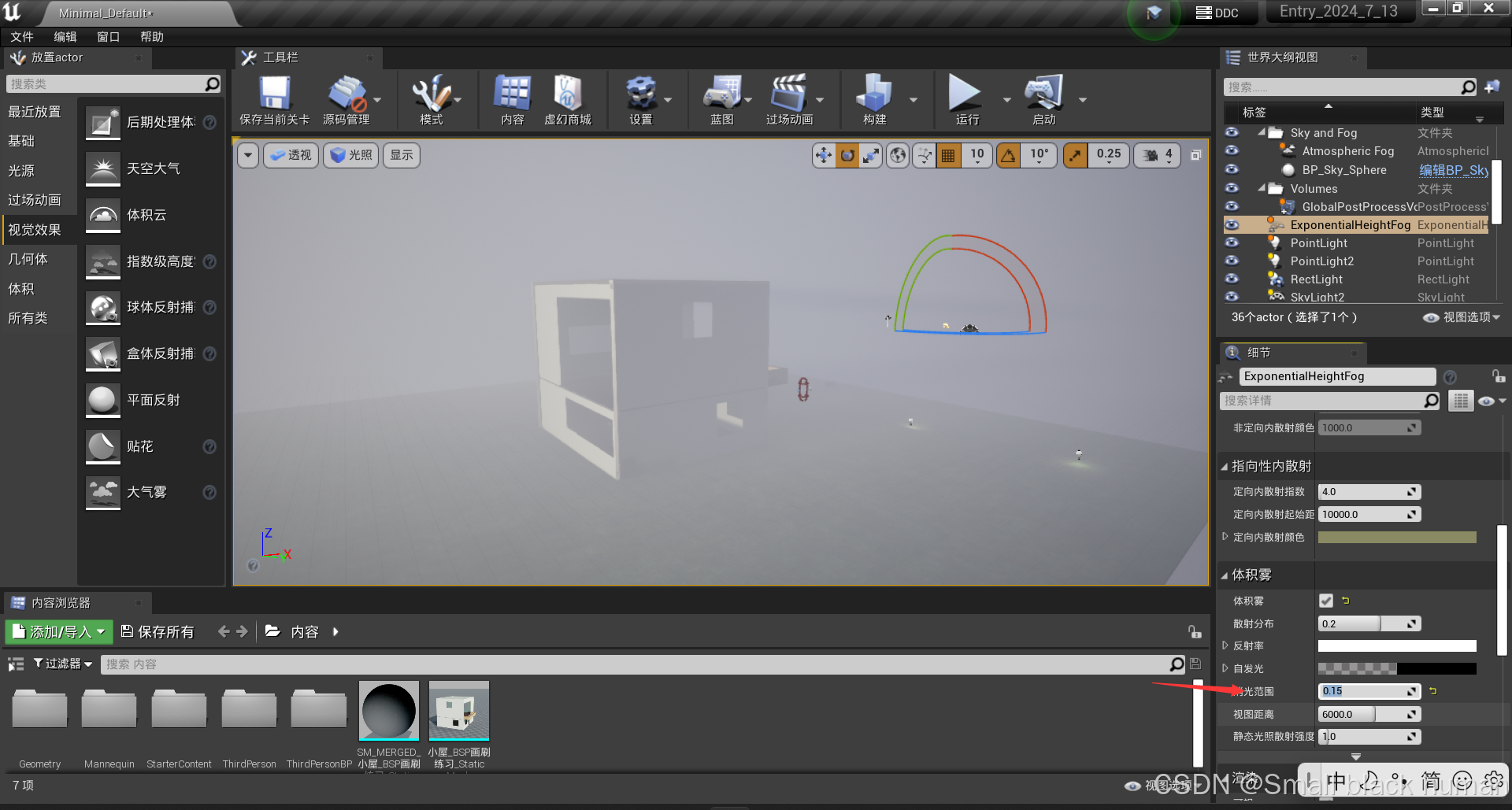
四.指数级高度雾
五.实现光束

1.定向光源
用来模拟现实中的太阳光。
2.点光源
比如现实中的灯泡 
3.聚光源

4.矩形光源
是这几个光源中性能开销最大的,一般不用到游戏场景中,因为游戏场景要考虑到优化的问题。

5.天光

1.可移动
光照的阴影是实时计算的,会随着物体的变化而变化。
2.静态和固定
提前构建好物体的阴影,不会随着物体的变化而变化,
区别:

固定在构建完第一次后,再去调整灯光的参数,会时候的发生变化。
角色由昏暗的环境进入到光亮的环境后,视觉的效果就是自动曝光。


会将场景中远处添加雾蒙蒙的感觉。


以下两种方法都是基于虚幻引擎本身提供的方法来实现的光束,所以这样创建的光束是有局限性的,就是我们只有在特定的角度上才会产生我们想要的光束的效果,所以如果想要创建舞台的那种灯光的效果是需要贴图加材质来实现的。
方法1:



方法二:

当我们调整雾密度为5时,场景会变为:

此时我们发现,房屋的玻璃和我们房屋是分离开的,在大雾天气下这样显然是不对的,此时我们就需要勾选体积雾的选项:
此时我们可以调整消光范围,来实现我们在雾中的可视距离:

体积雾是非常吃性能的一个功能,所以在使用前要考虑好。


不仅仅是对于平行光可以这样创建光束,不同种类的光源都可以。