SMT工厂须熟记的安全防静电规则!
安全对于我们非常重要,特别是我们这种SMT加工厂,通常我们所讲的安全是指人身安全。
但这里我们须树立一个较为全面的安全常识就是在强调人身安全的同时亦必须注意设备、产品的安全。
电气:
怎样预防人身触电事故?
1、发现有损坏的开关,电线等电气安全隐患,赶快向有关人员报告处理。2、不懂电气技术的人对电气设备不要乱装、乱拆。3、不要用湿手、湿脚动用电气设备(如: 按开关、按钮)。4、清扫卫生时,不要用湿抹布擦电线、开关按钮,一定要搞卫生,请先断开电源。绝对不要用水冲洗电线及各种用电器具。
万一有人触电怎么办?
1、千万不能光着手去拉救触电者。2、迅速切断电源(拉开关)。3、赶快向领导报告。
设备安全操作常识:
1、在设备运行或调机过程中,如发生意外,应迅速按下急停按钮,或拉下电源开关,使设备立即停止工作。2、更换某些部件时应在机器停止状态下进行,同时应锁紧急停按钮(防止别人误操作)。3、在一般情况下设备进行维护时,应在设备停止工作的状态下进行操作,情况特殊不能停机应有一个人以上在旁监护。4、应按设备操作规程使用设备。5、工作时尽量避免皮肤与助焊剂直接接触,使用手套等工具。6、打开回流炉时应注意防止烫伤,同时也要戴好手套。7、尽量少开设备的门窗,让尘灰能被抽风系统有效吸走,保持空气清新、环境干净。
防火安全守则:
4、员工必须学会使用消防器材。万一发生火警,则应第一时间打消防报警电话119”,说清楚火警出现的准确地点。然后有轶序的离开工位,到达空旷场地。
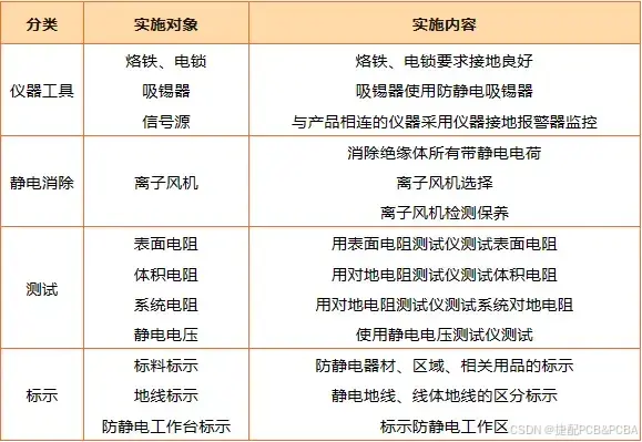
《SMT作业静电防护大全》


关注捷配,分享更多PCB、PCBA、元器件干货知识,打样快,批量省,上捷配!PCB打样_线路板打样_捷配极速PCB超级工厂